各市、自治州人民政府,省政府各委、办、厅、局:
按照《国务院办公厅关于公布〈法律、行政法规、国务院决定设定的行政许可事项清单(2023年版)〉的通知》(国办发〔2023〕5号)精神,依据地方性法规“立改废释”和有关法律法规修订情况,对《青海省人民政府办公厅关于全面实行行政许可事项清单管理的通知》(青政办〔2022〕47号)部分行政许可事项实施机关、设定依据进行调整,修订形成《青海省行政许可事项通用清单(2023年版)》和《青海省省级各部门(单位)行政许可事项清单(2023年版)》,经省政府同意,现予公布。
各地区、各部门要认真落实《青海省行政许可事项通用清单(2023年版)》和《青海省省级各部门(单位)行政许可事项清单(2023年版)》,于9月、10月底前分别编制公布市州、县级行政许可事项清单,并及时调整完善行政许可事项实施规范和办事指南,明确子项、办理项、许可条件、申请材料、中介服务、审批程序、审批时限、收费、许可证件、数量限制、年检年报等内容,并向社会公布。严格依照清单实施行政许可,各实施部门要强化实施情况动态评估和全程监督,扎实有效做好全面实行行政许可事项清单管理工作。
本通知自印发公布之日起施行。
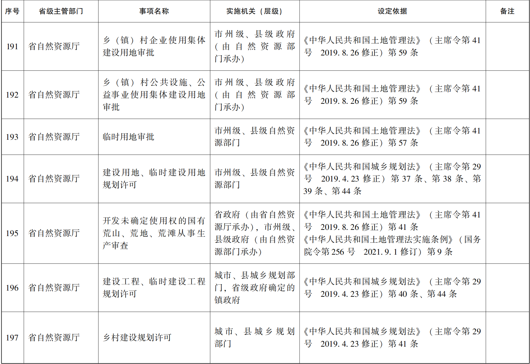
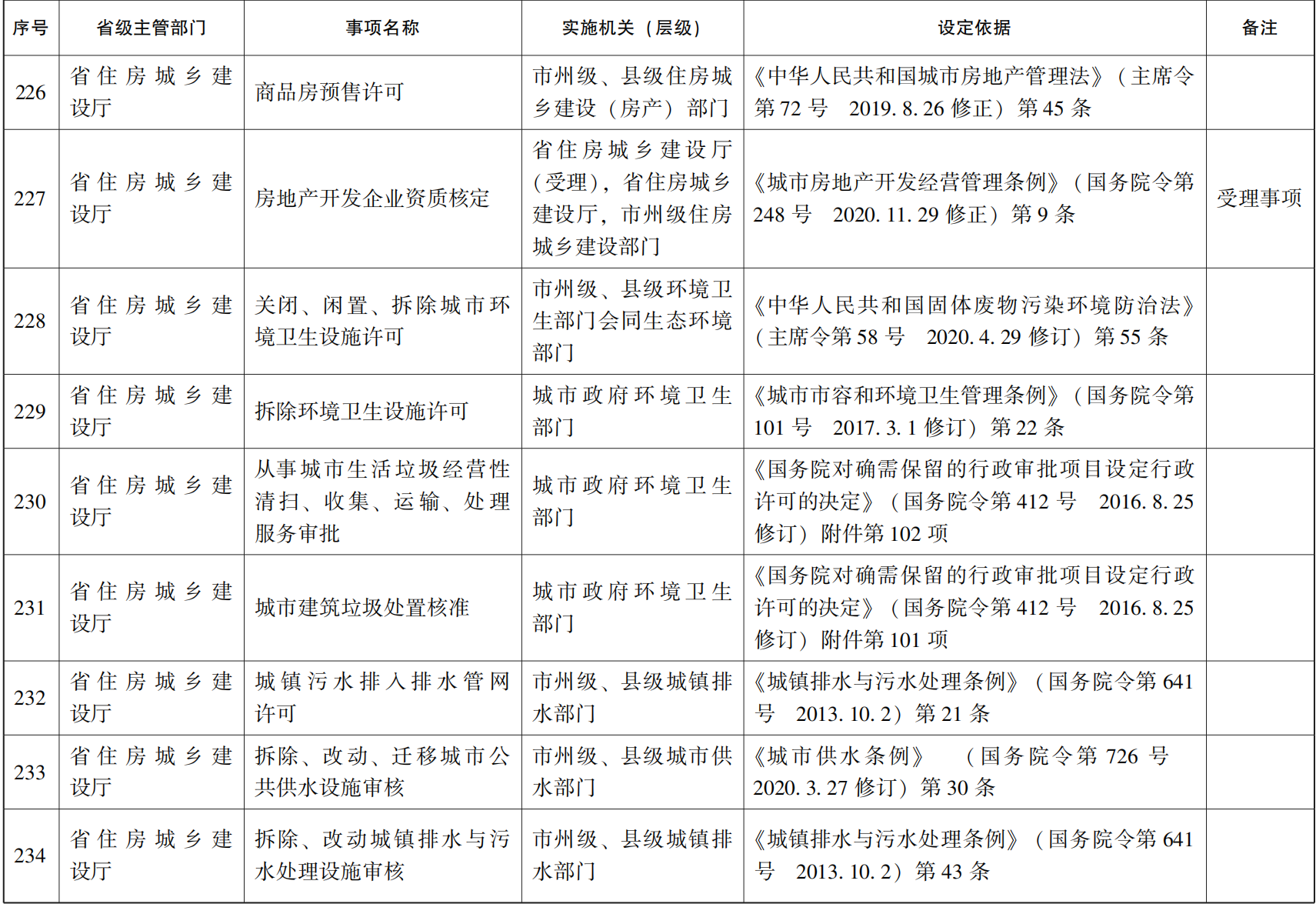
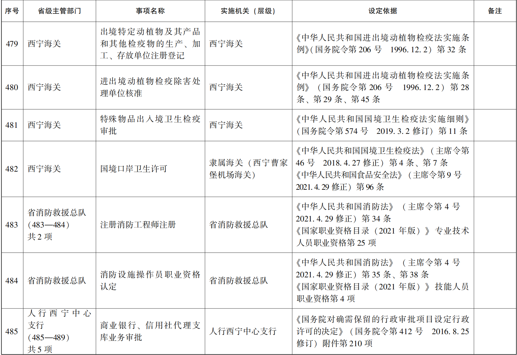
附件:1.青海省行政许可事项通用清单(2023年版,共654项)
2.青海省省级各部门(单位)行政许可事项清单(2023年版,共523项)
青海省人民政府办公厅
2023年6月27日
(此件公开发布)

























































































































































































